富士山の麓の観光バス会社。

御殿場市・小山町・箱根町、地域に密着した貸切・観光バスを目指します!

ふじよし観光バス

HOME
>
安全への取り組み

安心・安全への取り組み

 

 

運輸安全マネジメントへの取り組み

 

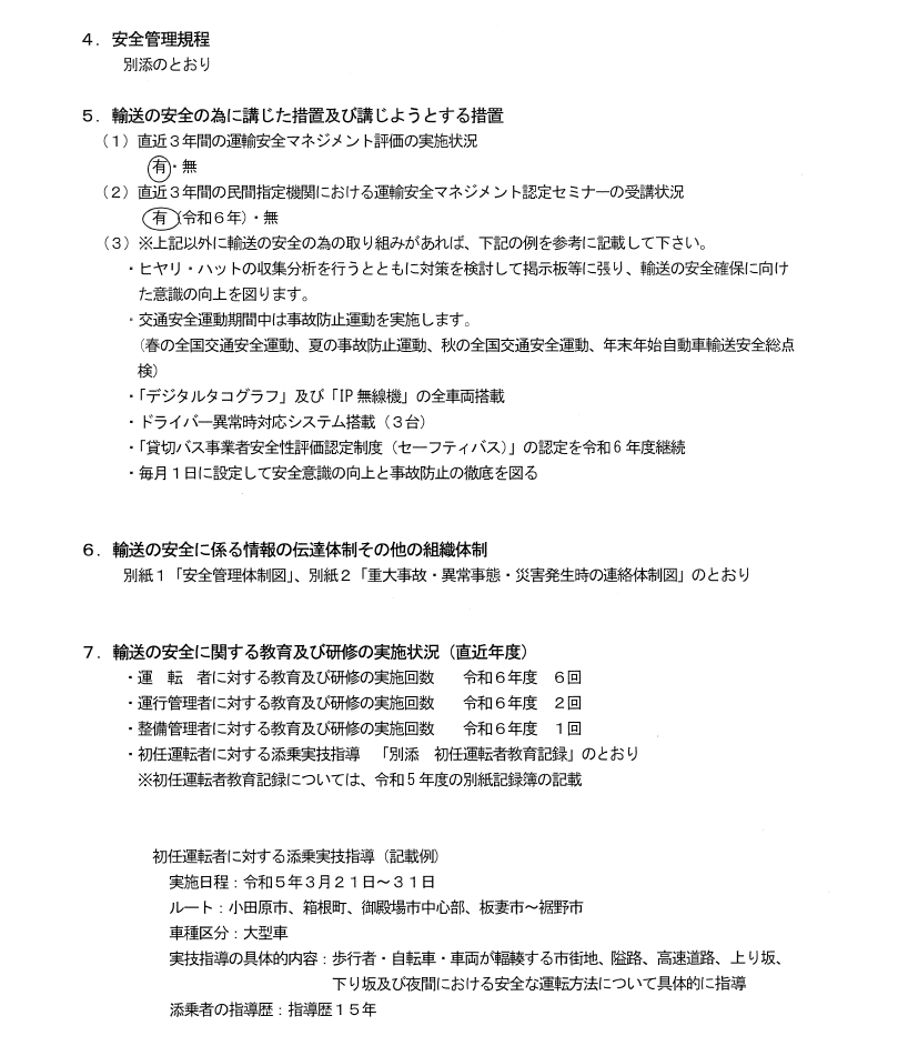
ふじよし観光バスでは、以下のとおり輸送の安全に関する情報を公開します。

 

 

 

 

 

 

 

ふじよし観光バスは、お客様に安心してバスにご乗車いただくため

 

日々徹底した、安全管理に取り組んでいます。